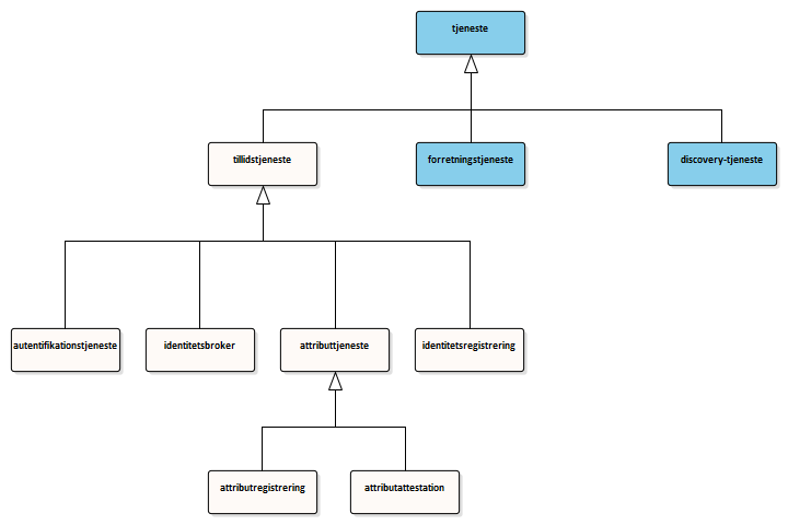
Kontekstdiagram - Tjenestetyper : Logical diagram
Created:
27-05-2021 14:10:13
Modified:
27-05-2021 14:10:13
Project:
Author:
Maya Borges
Version:
1.0
Advanced:
ID:
{F67CFE98-1F9B-468f-B49E-5A49A199F0FE}